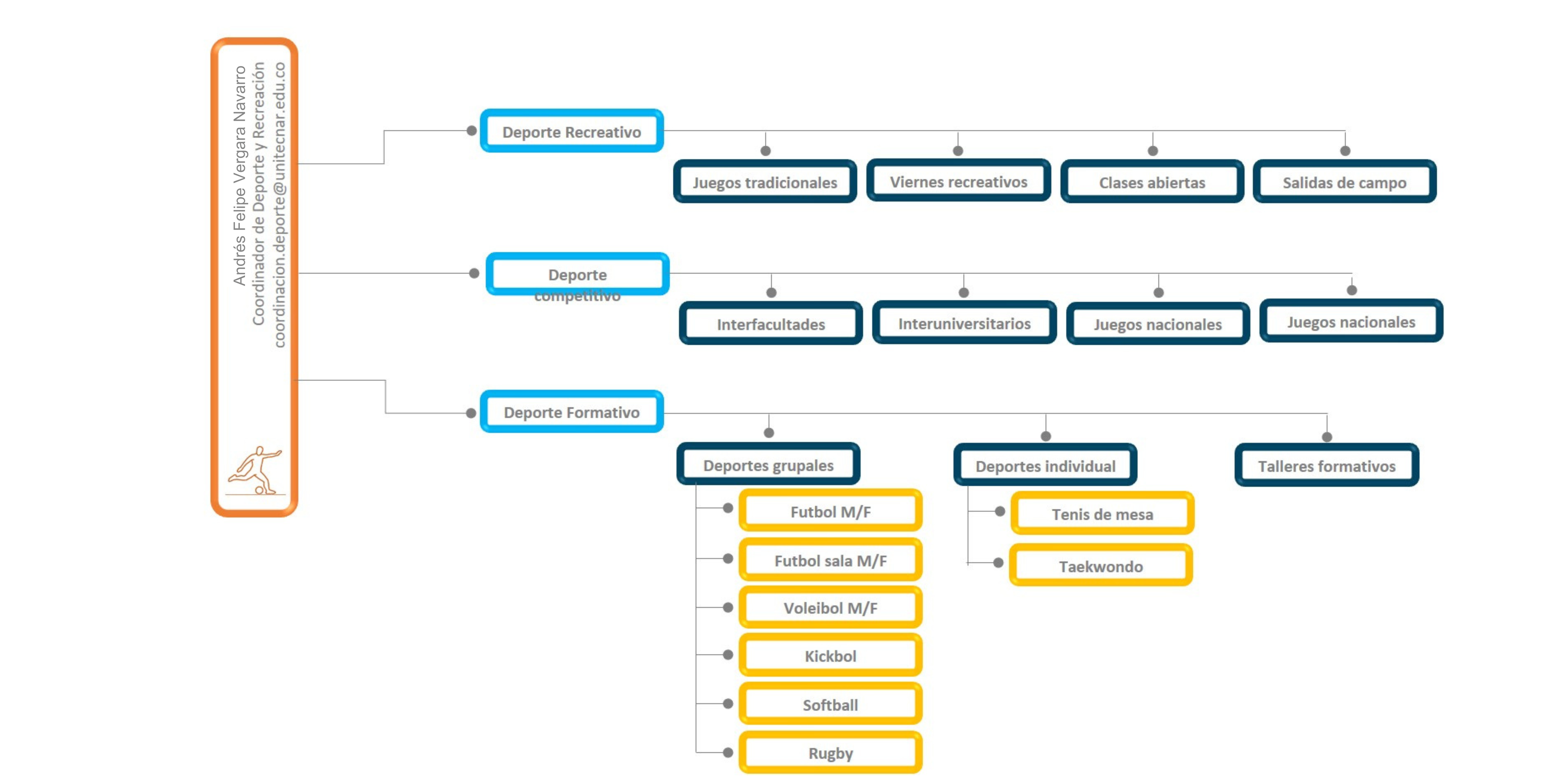
El Área de Deportes y Recreación implementa estrategias que fomentan el uso adecuado del tiempo libre, la socialización asertiva y la conservación y desarrollo del buen estado físico de los miembros de nuestra comunidad académica
Andres Vergara
Coordinador de Deportes y Recreación
E-mail: coordinacion.deporte@unitecnar.edu.co
6056600671 Ext.1233
